お知らせ
講習会一覧
再交付・書替
DVD・ビデオテープの貸出
法人概要
事業計画
お問い合わせ
お知らせ
トップページ
>
お知らせ
>
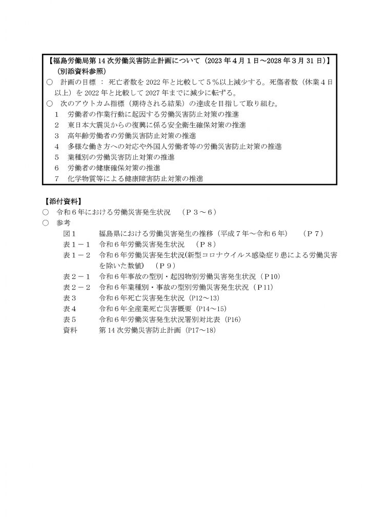
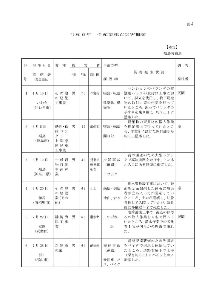
令和6年における労働災害発生状況(確定)
2025.05.26
令和6年における労働災害発生状況(確定)
ダウンロードはこちら